Google Translate
請選取語言
繁體中文
简体中文
English
日本語
한국어
回首頁
聯絡/預約
恭賀!勞動部於93年~113年連續20年評鑑普威達均獲得評鑑為〝A〞級。
搜尋
公司簡介
關於我們
專業服務項目
最新消息
服務人員合格證書
移民專業人員合格證書
就業服務人員合格證書
法令查詢相關網站及移工協尋
最新法令查詢及相關網站
隱私權聲明
活動花絮
聯絡我們
入境準備事項
入境前準備事項
入境後服務項目
外國人申請資料
申請移工類別
申請所需文件
挑選勞工須知
策略聯盟
公司地址及電話
電話
LINE
最新消息
回上頁
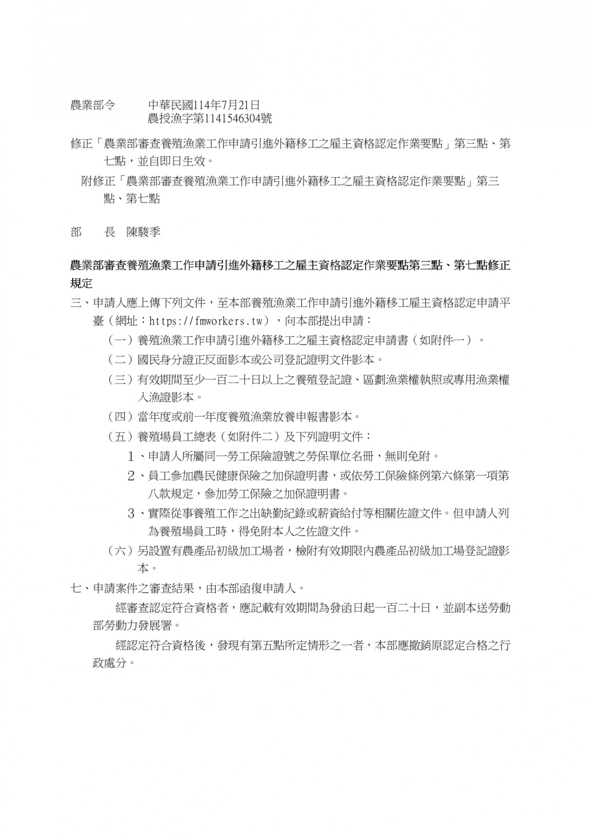
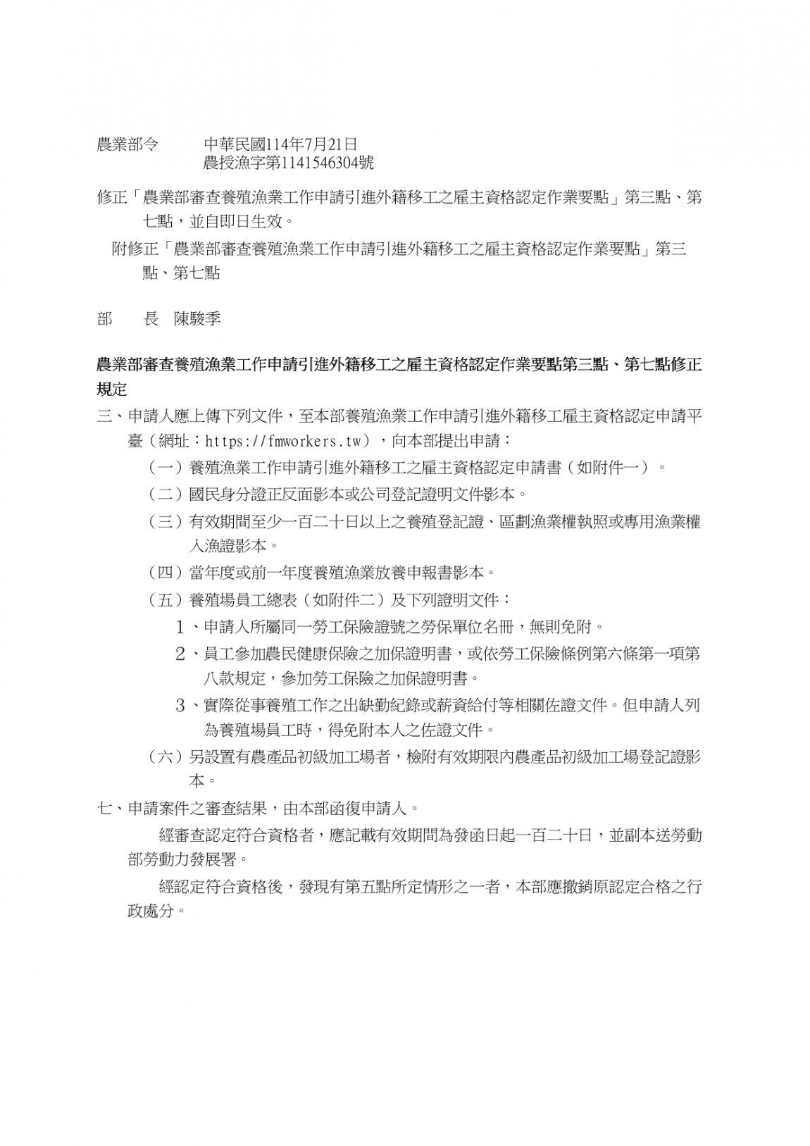
農業部令 農授漁字第1141546304號